当前位置: 首页 >> 科学研究 >> 科研动态 >> 正文
18 2025.11

阅读:

    贝莱斯芽孢杆菌生防杀菌剂创制团队揭示贝莱斯芽孢杆菌HN-2中水解酶蛋白P1诱导系统抗性延缓烟草花叶病毒侵染的机理研究

近日,beats365vip官网登录入口“贝莱斯芽孢杆菌生防杀菌剂创制团队”在国际权威学术期刊(TOP期刊) Pest Management Science 在线发表了最新研究成果,论文题为 “Hydrolase P1 in Bacillus velezensis HN-2 confers tobacco resistance by delaying TMV infection”。

烟草是全球重要的经济作物,为各国政府财政收入做出了显著贡献。然而,烟草生产正受到烟草花叶病毒(Tobacco Mosaic Virus, TMV)的严重威胁,该病毒会导致烟草产量大幅减少、品质显著下降,进而造成经济损失。由于化学防治手段的效果有限,生物防治方法已日益受到重视。芽孢杆菌属(Bacillus spp.)是公认的有效植物病害防治菌剂。在以往研究中,贝莱斯芽孢杆菌(Bacillus velezensis)HN-2 菌株已展现出诱导植物产生抗性的良好潜力。

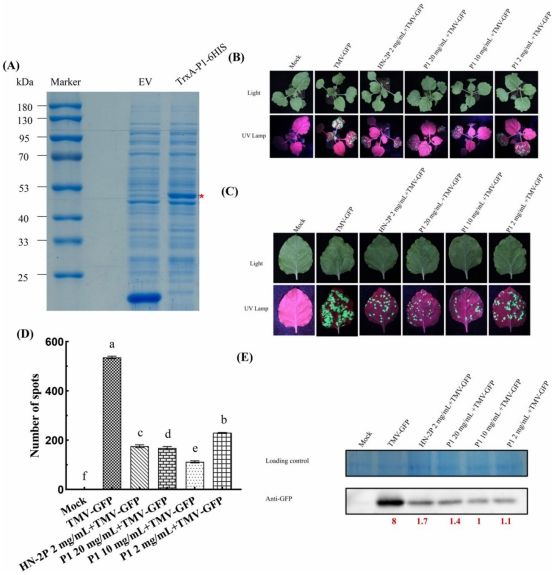
该研究表明,贝莱斯芽孢杆菌 HN-2 的总蛋白提取物可触发植物产生活性氧,上调抗氧化酶的表达水平,激活与免疫相关的蛋白基因,并诱导植物产生系统抗性。在延缓烟草花叶病毒入侵方面,该总蛋白提取物的效果优于市面上常用药剂。进一步分析表明,贝莱斯芽孢杆菌总蛋白提取物中存在一种特定的水解酶蛋白,该蛋白被命名为 P1,其在延缓病毒侵染的活性中发挥关键作用。本研究为贝莱斯芽孢杆菌 HN-2的应用提供了理论参考。

Fig 1 P1 is a key factor in HN-2p against TMV infection.

该论文第一作者为硕士研究生潘萧和林玮鸿,通讯作者为公司靳鹏飞副教授和谢清标博后。本研究得到清华大学刘玉乐教授、西南大学孙现超教授以及beats365vip官网登录入口崔红光教授的支持,同时获得以下项目资助:国家自然科学基金(项目编号:32560681、32260698、31960552)、海南省自然科学基金——高层次人才科研专项基金(项目编号:322RC591、324RC455)、海南省科技创新人才项目(项目编号:KJRC2023B14)以及beats365vip官网登录入口热带高效农业产业技术体系专项基金(项目编号:THAITS-3)。

(图文:靳鹏飞,审核:王睿)

版权所有 beats365(中国区vip)-官网唯一入口
  • 经理邮箱:miao@hainanu.edu.cn
  • 书记邮箱:yuxd@hainanu.edu.cn
  • 公司邮箱:rdnlxy@hainanu.edu.cn
  • 综合办公室:0898-23631311、23632047
  • 本科教务办公室:0898-23325008
  • 研究生管理办公室:0898-23508358
  • 地址:海南省儋州市那大镇宝岛新村beats365vip官网登录入口儋州校区8号楼 邮编:571737
  • 美工支持/中旗网络
  • beats365vip官网登录入口